Lompat ke konten Lompat ke sidebar Lompat ke footer

Widget Atas Posting

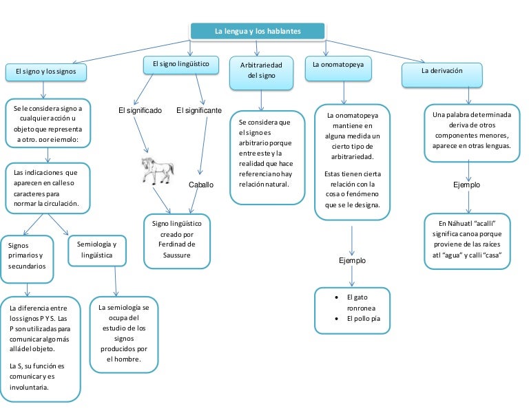
Mapa Conceptual Sobre La Lengua

Mapa Conceptual Sobre La Lengua. El lenguaje humano se debe a adaptaciones evolutivas que se dan exclusivamente en seres humanos de la especie homo sapiens. Mapa conceptual funciones del lenguaje. Mapa conceptual de funciones del lenguaje. Funciones representati va referencial o informativa expresiva o emotiva apelativa o conativa ftica o de contacto potica o esttica metalingst ica o aclaradora.

Vita Littera MAPAS CONCEPTUALES SOBRE LAS LENGUAS DEL PERÚ
Vita Littera MAPAS CONCEPTUALES SOBRE LAS LENGUAS DEL PERÚ from vitalittera.blogspot.com

Enviar por correo electrónico escribe un blog compartir con twitter compartir con facebook compartir en pinterest. El lenguaje humano se debe a adaptaciones evolutivas que se dan exclusivamente en seres humanos de la especie homo sapiens. Hoy os traigo, mapas conceptuales, esta vez del área de lengua, que voy creando con la app de createl y, según vaya haciendo más para este curso, iré actualizando la entrada.

Es El Sistema Signos Y Código Señales Que Se Utilizan Para Transmitir El Mensaje.


Pulsad sobre la imagen para agrandarla. Dorsal de la lengua, y su rama terminal la arteria profunda de la lengua (ranina). Los alumnos de 4to de secundaria elaboraron sus mapas sobre las lenguas del perú en el programa de cmap. Mapa conceptual funciones del lenguaje.

Texto Narrativo Texto Descriptivo Texto De Dialogo Texto Expositivo Texto Argumentativo La Narración Es Un Tipo De Texto En El Que Se Cuentan Hechos.


Se tiene constancia de mas de 60 lenguas diferentes habladas en los territorios que alguna vez formaron parte del imperio romano. Mecanismos de formación de palabras. Publicado 2nd august 2014 por eloy martinez. El lenguaje es uno de los elementos básicos que hace posible la comunicación atraves de signos orales y escritos, sonidos y gestos que poseen un significado.

Hoy Os Traigo, Mapas Conceptuales, Esta Vez Del Área De Lengua, Que Voy Creando Con La App De Createl Y, Según Vaya Haciendo Más Para Este Curso, Iré Actualizando La Entrada.


Gina paola giansante gil c.i: La conducta lingüística en los humanos no es de tipo instintivo sino que debe ser adquirido por contacto con otros seres humanos. Las imágenes están muy pequeñas y la letra no se ve. Mapa conceptual de funciones del lenguaje.

Funciones Representati Va Referencial O Informativa Expresiva O Emotiva Apelativa O Conativa Ftica O De Contacto Potica O Esttica Metalingst Ica O Aclaradora.


Publicado por anita en 12:30. Mapa conceptual de c++ 1. Mapa conceptual funciones de la lengua. 8 de mayo de 2009, 17:46

Posting Komentar untuk "Mapa Conceptual Sobre La Lengua"