Lompat ke konten Lompat ke sidebar Lompat ke footer

Widget Atas Posting

Mapa Conceptual De Inventarios

Mapa Conceptual De Inventarios. Se dará a conocer las actividades por medio de unas diapositivas. (rubro de inventarios) anticipos a proveedores: Clasificación de inventarios el inventario puede clasificarse por su forma o función: Cuáles son las ventajas y desventajas que considera al utilizar las tecnologías en la administración de inventarios.

Mapa Conceptual Inventarios
Mapa Conceptual Inventarios from es.scribd.com

Administración y control de inventarios en el almacén; Mapas mentales similares esbozo del mapa mental. Constituyen los insumos y materiales básicos que ingresan al proceso.

Mapas Mentales Similares Esbozo Del Mapa Mental.


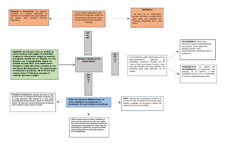
La administración de inventarios se encarga del manejo de los inventarios que pueden ser de materia prima, producción en proceso, producto terminado o material necesario para realizar las actividades. Cuáles son las ventajas y desventajas que considera al utilizar las tecnologías en la administración de inventarios. Mapa conceptual sobre inventarios 1. La cantidad de existencia que debe mantenerse en bodegas, puntos de.

Lo Constituyen Todos Aquellos Bienes Que Le Pertenecen A La Empresa Bien Sea Comercial O Mercantil, Los Cuales Los Compran Para Luego Venderlos Sin Ser Modificados.


Teoría de inventarios mapa conceptual con 3 subdivisiones, en la primera se encuentra el concepto de inventario y los 2 tipos más comunes. La diferencia entre impuestos directos e indirectos es que los impuestos indirecto, deben pagarlos cualquier persona que compre un bien o un servicio gravado con un impuesto, por ejemplo de impuesto es el iva sin importar que esta persona esté o no en capacidad de tributar, mientras que los impuestos directos como es el. Se dará a conocer las actividades por medio de unas diapositivas. Acuerdo a como se clasifique y que tipo de inventario tenga la empresa, ya que a través de todo.

Estudio De Caso Actividad 2;


Inventarios mercancías o artículos de la empresa para comerciar en un periodo económico determinados. Mapa conceptual funciones y propósito de los inventarios.pdf. Concepto representan las partidas el activo que son generadoras de ingresos para varios tipos de empresas, entre las cuales se encuentran las que tienen una actividad de transformación y las que se dedican a la compra y venta o comercialización. By caroo ruiz 78786 views.

Un Buen Control De Inventario Es Crucial En Una Organización, Se Debe Intentar Equilibrar La Inversión En Inventario Y Los Niveles De Servicio Al Cliente.


A mind map showing mapa conceptual inventarios. Administracion y control de inventarios en un almacen de cadena generalidades conocer todo lo referente al producto conceptualizacion administración Mapa conceptual de administracion by juan daniel 87344 views. Taller administracion de las restricciones.

Posting Komentar untuk "Mapa Conceptual De Inventarios"